首页 > 新闻动态

《责令改正违法行为通知书》因未履行法定程序,被法院撤销

分享到:
点击次数:1344 更新时间:2023年07月21日15:05:29 打印此页 关闭

2023 ★ 郭腾律师、孙小瑞律师行政诉讼的案件胜诉 ★ 


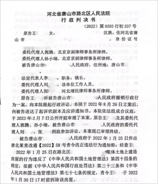
2023年7月5日,北京京润律师事务所依法代理,郭腾律师和孙小瑞律师具体承办的河北唐山某行政诉讼案获得胜诉。


河北省唐山市路北区人民法院作出(2022)冀0203行初337号《行政判决书》,支持了京润委托人王某某的一审诉讼请求,判决撤销了唐山市路北果园镇人民政府作出唐北责改通【2022】58号《责令改正违法行为通知书》的具体行政行为,该案胜诉充分维护了王某某的合法权益。


1.png


2.png


上一条:【胜诉公告】公司股东滥用法人地位,损害公司债权人利益,理应承担连带偿还责任 下一条:【胜诉公告】违反法律强制性规定的合同无效,基于合同取得的财产要么返还要么折价补偿