
刘先生拿着八十年代父亲写的分家单找到海霞律师,他想确定一下40年前父亲写的分家单还有效吗?自己的房子拆迁了,但母亲去签了拆迁协议,自己什么都没有拿到。凭着一张已经泛黄的分家单能不能要回拆迁房?
刘先生的父母生育了刘先生和哥哥两个儿子。1984年4月8日,在当时的村委会成员见证下,父亲和他们协商一致订立了分家单,约定由刘先生分东头新房及宅基地,哥哥分北房及宅基地,同时约定父母在世时住刘先生房屋。2003年,刘父去世。2018年,房屋所在的村进行棚户区改造。因刘先生长期不在村里,房屋一直由母亲居住。在没有经得刘先生同意的情况下,母亲与改造主体签订拆迁补偿安置协议。母亲于2023年12月14日去世,后拆迁补偿合同及其他拆迁补偿款均由哥哥保管。刘先生多次和哥哥协商钱与房屋的权属问题,哥哥每次以“宅基地在母亲名下就是母亲的,母亲有遗嘱都留给我了”为由不予返还。原来,刘先生因接父亲班就业户口农转非,所以后来宅基地证就办理在了母亲名下。
“海霞律师,我哥哥说得有道理吗?我这分家单到底有没有用呢?母亲的遗嘱,我们也没有见到过,有效吗?”
“有用的,当然有用的,房子本来就是你的,你母亲无权处分你的房子的,这官司咱们有的打……”
果不其然,庭审过程中,哥哥提交了母亲生前订立的遗嘱,说将涉案房屋留给哥哥。哥哥在法庭上一直强调宅基地证是母亲的名字,母亲留遗嘱给了自己,房子就是自己的。另外,他还一直主张分家单上母亲没有签名是无效的。
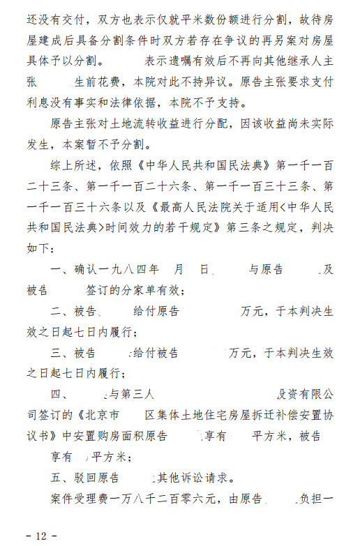
海霞律师和柳双双律师作为刘先生的代理人抗辩称,分家单是当时村委会成员书写,刘先生和哥哥在村委会见证下签名确认,且多年各方一直按该分家单内容居住房屋。分家单上虽然没有母亲的签名,但刘先生提交的录音证据足以证明母亲是认可该分家单效力的。并且,庭审中哥哥也认可分家单是真实的。按照分配单内容实际履行多年未提出异议,能够高度认定且说明分家单合法有效。所以,刘先生可以基于分家单内容取得涉案宅基地及房屋,从而取得拆迁补偿利益。
庭审后不久,法院作出一审判决完全支持了海霞律师和柳双双律师的观点,判决分家单合法有效,刘先生可以据此取得房屋拆迁补偿利益。
刘先生拿到判决书长舒了一口气,因为拆迁房问题和哥哥吵了无数次,每次都气得半死。没想到在专业律师的协助下一个诉讼就把问题解决了!
任何一件事情都有三种以上的解决办法,选择最有效的就是人生智慧的体现,海霞律师和柳双双律师代理的这个案件的胜诉可以看出诉讼是解决纠纷问题比较合法有效的方法之一。


