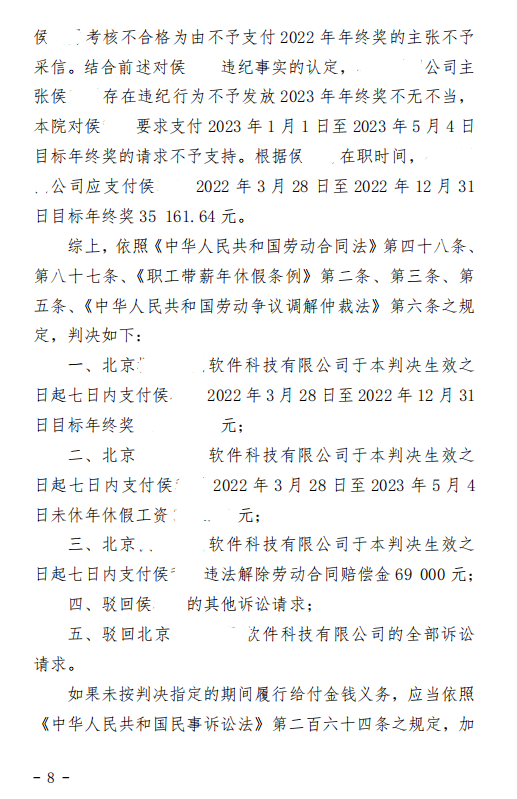
只因加班打车报销不合规,就将员工辞退,究竟是员工严重违纪,还是公司小题大做。侯某供职于某软件公司,该公司为每晚加班至10点以后的员工提供公费打车的福利。侯某在职期间经常加班至深夜,使用公司账户打车回家。2023年4月27日,公司突然给侯某发了解除劳动合同的通知,称侯某存在晚上10点前打车的情况,严重违反公司规章制度,故与其解除劳动关系,并且拒绝发放侯某的年终奖和未休年休假的工资。侯某认为公司属于违法解除,故委托我所王倩倩和周蓓蓓两位律师申请劳动仲裁。由于仲裁阶段只支持了软件公司应支付侯某未休年休假工资和部分年终奖,双方均不服裁决,诉至法院。侯某提供的证据表明,虽然其确有在晚上10点前使用公费打车的情况,但均是由于工作提前完成,并且提前时间不足1小时,甚至存在提前不足5分钟的情况,总金额仅为506元,法院认为侯某主观恶意不大,不宜认定为严重违纪,公司与侯某解除劳动合同系违法解除,判决某科技公司除了需要支付侯某未休年休假工资和年终奖外,还要支付侯某违法解除劳动合同的赔偿金。
律师提醒:
作为员工,在享受用人单位提供的福利时,应遵守用人单位的规章制度,如果有特殊情况,可提前告知用人单位,与用人单位协商沟通解决。
作为用人单位,在制定规章制度和适用相关规定时,不能过于严苛或随意,要合理合法对员工进行管理,不然一旦以不合法的理由对员工予以辞退,势必需要向员工支付赔偿金。


