资讯动态 首页 > 文章案例 > 胜诉案例

张志同、默立贤律师代理行政不作为案胜诉

作者:Admin 日期:2025-06-10 点击:843
一键分享

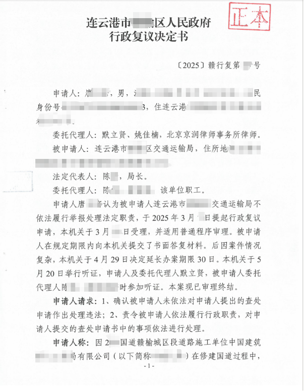
我所张志同律师率领团队律师默立贤、姚佳楠(实习),代理唐某某申请行政复议某交通运输局不作为案件,经其所在区人民政府行政复议后,采纳了律师代理意见,责令该局六十日内对查处申请作出处理。虽是阶段性胜利,却切实有效地维护了客户的合法权益。


20250610091612_75666.png


20250610091625_91859.png

上一条:张志同、默立贤律师代理行政不作为案胜诉

下一条:从仲裁失利到法院胜诉 律师助力劳动者获赔