
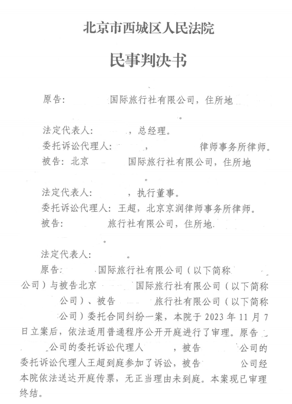
案件经过是两家旅行社签订了委托合同,在合同履行过程中误将款项打入第三方账户,而且收到打款的公司存在大量被执行案件。最终对方公司将我所的委托人、收款公司以委托合同纠纷诉至法院。因履行过程确实存在诸多“凑巧”导致双方均产生损失,加之在委托人陈述事实的过程中并没有发现有力的反驳点,故本案预判结果并不乐观。
接受委托后王律师仔细梳理案件经过,发现双方公司微信群聊天记录中提及的信息对本案至关重要,多次要求委托人仔细查找,最终,委托人在微信中找到相关文件并提交给法庭。在庭审中,王律师以双方签订的合同条款为依据,以微信记录的履约过程为事实背景,并出示关键证据揭示本案的根源是因为对方未严格按照合同履约导致双方均产生损失,我方委托人仅是在行使先履行抗辩权,不应承担任何法律责任。王律师还提出要通过对方在微信交流回复中所形成的指向性意见进行判断的观点,主审法官认真听取了原被告双方陈述的案件事实和辩论意见,最终法院采纳了王律师的意见,判决驳回对方全部诉讼请求。

