
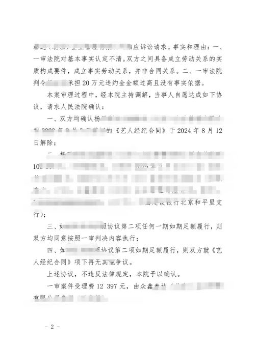
经过一审审理判令杨某向管理公司支付扶持资金、设备费、律师费、违约金等费用等共计25万左右。
在该案件处理过程中,二审前杨某才找到陈柳律师。因为张志同律师和陈柳律师熟悉直播平台直播资质的相关认证要求,向当事人提示能否找到认证时公司为其提供的“在职证明”,从而对于法律关系重新定性。
在二审庭审过程中,提交新证据——在职证明。着重对于双方是否具备劳动关系并非合同关系展开辩论。
最后,公司对于杨某因父亲生病经济困难,支付高额的费用会造成负担表示同情,当事人对于公司为了维权支出的费用也表示理解。双方最终达成调解协议,解决了纠纷。
一审的判决金额、二审调解支付款项不再是冰冷的数字,而是双方理性与包容的交汇点。


